Refer to the guide Setting up and getting started.
The Architecture Diagram given above explains the high-level design of the App.
Given below is a quick overview of main components and how they interact with each other.
Main components of the architecture
Main (consisting of classes Main and MainApp) is in charge of the app launch and shut down.
The bulk of the app's work is done by the following four components:
UI: The UI of the App.Logic: The command executor.Model: Holds the data of the App in memory.Storage: Reads data from, and writes data to, the hard disk.Commons represents a collection of classes used by multiple other components.
How the architecture components interact with each other
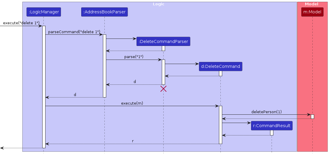
The Sequence Diagram below shows how the components interact with each other for the scenario where the user issues the command delete 1.
Note: When a person with reminders is deleted, all associated reminders are automatically deleted to maintain referential integrity.
Each of the four main components (also shown in the diagram above),
interface with the same name as the Component.{Component Name}Manager class (which follows the corresponding API interface mentioned in the previous point.For example, the Logic component defines its API in the Logic.java interface and implements its functionality using the LogicManager.java class which follows the Logic interface. Other components interact with a given component through its interface rather than the concrete class (reason: to prevent outside component's being coupled to the implementation of a component), as illustrated in the (partial) class diagram below.
The sections below give more details of each component.
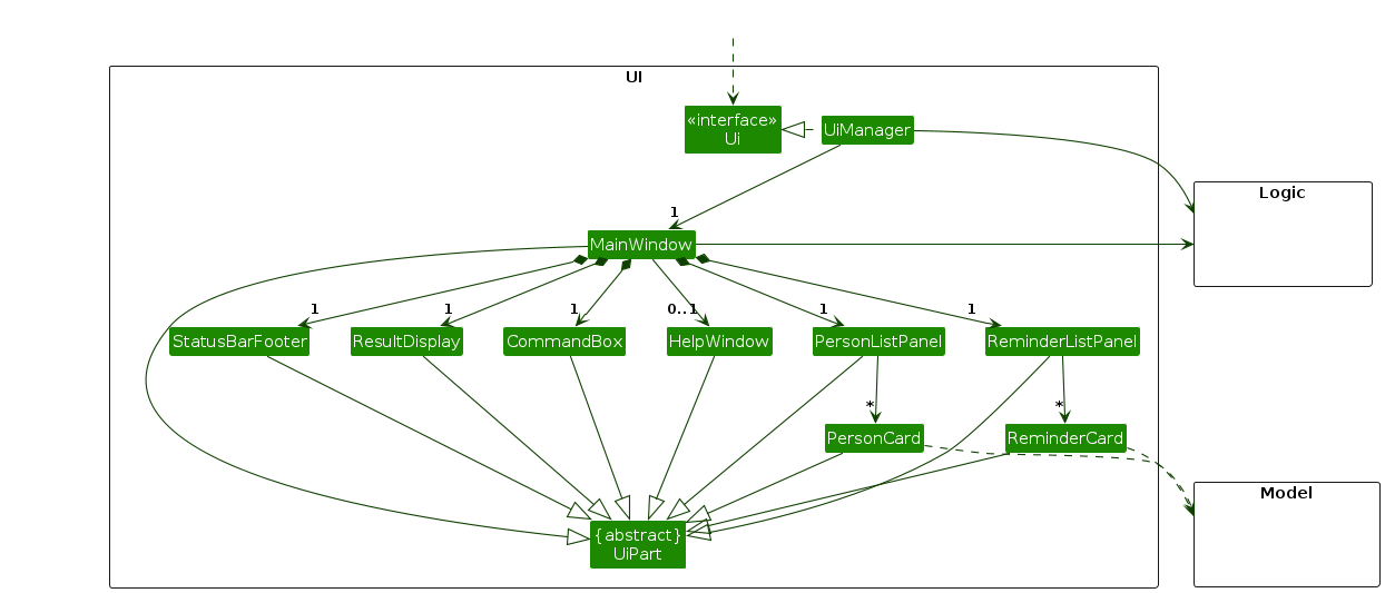
The API of this component is specified in Ui.java
The UI consists of a MainWindow that is made up of parts e.g.CommandBox, ResultDisplay, PersonListPanel, StatusBarFooter etc. All these, including the MainWindow, inherit from the abstract UiPart class which captures the commonalities between classes that represent parts of the visible GUI.
The UI component uses the JavaFx UI framework. The layout of these UI parts are defined in matching .fxml files that are in the src/main/resources/view folder. For example, the layout of the MainWindow is specified in MainWindow.fxml
The UI component,
Logic component.Model data so that the UI can be updated with the modified data.Logic component, because the UI relies on the Logic to execute commands.Model component, as it displays Person and Reminder objects residing in the Model.API : Logic.java
Here's a (partial) class diagram of the Logic component:
The sequence diagram below illustrates the interactions within the Logic component, taking execute("delete 1") API call as an example.
Note: The lifeline for DeleteCommandParser should end at the destroy marker (X) but due to a limitation of PlantUML, the lifeline continues till the end of diagram.
How the Logic component works:
Logic is called upon to execute a command, it is passed to an AddressBookParser object which in turn creates a parser that matches the command (e.g., DeleteCommandParser) and uses it to parse the command.Command object (more precisely, an object of one of its subclasses e.g., DeleteCommand) which is executed by the LogicManager.Model when it is executed (e.g. to delete a person).Model) to achieve.CommandResult object which is returned back from Logic.Here are the other classes in Logic (omitted from the class diagram above) that are used for parsing a user command:
How the parsing works:
AddressBookParser class creates an XYZCommandParser (XYZ is a placeholder for the specific command name e.g., AddCommandParser) which uses the other classes shown above to parse the user command and create a XYZCommand object (e.g., AddCommand) which the AddressBookParser returns back as a Command object.XYZCommandParser classes (e.g., AddCommandParser, DeleteCommandParser, ...) inherit from the Parser interface so that they can be treated similarly where possible e.g, during testing.API : Model.java
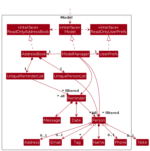
The Model component,
Person objects (which are contained in a UniquePersonList object) and all Reminder objects (which are contained in a UniqueReminderList object).Person objects (e.g., results of a search query) as a separate filtered list which is exposed to outsiders as an unmodifiable ObservableList<Person> that can be 'observed' e.g. the UI can be bound to this list so that the UI automatically updates when the data in the list change.Reminder objects (e.g., upcoming reminders) as a separate filtered list which is exposed to outsiders as an unmodifiable ObservableList<Reminder> that can be 'observed' e.g. the UI can be bound to this list so that the UI automatically updates when the data in the list change.UserPref object that represents the user's preferences. This is exposed to the outside as a ReadOnlyUserPref objects.Model represents data entities of the domain, they should make sense on their own without depending on other components)Note: An alternative (arguably, a more OOP) model is given below. It has a Tag list in the AddressBook, which Person references. This allows AddressBook to only require one Tag object per unique tag, instead of each Person needing their own Tag objects.

API : Storage.java
The Storage component,
AddressBookStorage, UserPrefStorage and ReminderStorage, which means it can be treated as either one (if only the functionality of only one is needed).Model component (because the Storage component's job is to save/retrieve objects that belong to the Model)Classes used by multiple components are in the seedu.address.commons package.
This section describes some noteworthy details on how certain features are implemented.
The tag autocomplete feature provides intelligent tag suggestions as users type in the command box, helping them quickly reuse existing tags without having to remember exact tag names.
Key Components:
CommandBox - Main UI component that handles user input and manages suggestion displaysuggestionText - JavaFX Text node that displays the autocomplete suggestionTAG_PREFIXES - Array of supported tag prefixes (t/)Model - Provides access to all existing tags in the address bookHow it works:
The autocomplete system monitors text input in real-time and follows this workflow:
CommandBox.handleTextChanged() is triggered on every keystroke and caret position changet/)Code Flow Example:
When a user types tag 1 t/fri, the system:
t/ prefix at position before caret"fri""friend" in the address book"end" in blue after the typed text"fri" with "friend" and positions caret after itDesign Considerations:
Suggestion Visibility: Suggestions only appear when the caret is positioned after a tag prefix and no space has been typed yet. This prevents suggestions from appearing in inappropriate contexts.
Tab Key Handling: The Tab key is consumed to prevent focus traversal (which would move focus away from the command box). This ensures a smooth user experience where Tab always means "accept suggestion".
Performance: Tag queries are performed on every keystroke. For typical use cases (up to 1000 contacts with ~5-10 tags each), this remains performant. The implementation uses Java streams for efficient filtering.
Case Insensitivity: Matching is case-insensitive to maximize user convenience. A user typing ai will match both AI and ai.
The note feature is facilitated by NoteEditView, NoteCommand, and MainWindow. It provides a dedicated full-screen editor for adding and modifying detailed notes for contacts. The feature operates through a modal editing mode that overlays the person list and integrates with the keyboard-based workflow.
Key Components:
NoteCommand - Command class that initiates note editing mode for a specified personNoteCommandParser - Parser that validates and extracts the person index from user inputNoteEditView - JavaFX UI component that displays the note editor with a TextAreaCommandResult - Extended to include showNoteEdit flag and targetPersonIndex for note editing modeMainWindow - Manages view switching between person list and note editor, handles Esc key detection and save logicLogic - Interface extended with setPersonNote() method for persisting notes to storageHow it works:
These operations are coordinated through the CommandResult object, which signals when note editing mode should be activated by setting showNoteEdit=true and providing the targetPersonIndex.
Given below is an example usage scenario and how the note editing mechanism behaves at each step.
AddressBookParser routes "note" commands to NoteCommandParserParserUtil.parseIndex()NoteCommand.execute() retrieves the target person and returns a CommandResult with
showNoteEdit=true and the targetPersonIndexMainWindow detects the showNoteEdit flag and calls showNoteEditView()NoteEditView.setPerson() loads the person's existing note (if any) into the TextArea and
positions the caret at the endsaveCurrentNote() and shifts focus to command boxsaveCurrentNote() retrieves content via noteEditView.getNoteContent() and calls
logic.setPersonNote() to update the model and storageCode Flow Example:
When a user types note 1 and edits a note, the system:
AddressBookParser creates NoteCommandParser and calls parse("1")1 and creates NoteCommand(Index.fromOneBased(1))NoteCommand.execute() retrieves Person at index 1 from the filtered listCommandResult with showNoteEdit=true and targetPersonIndex=1
MainWindow.executeCommand() detects the showNoteEdit flagshowNoteEditView(Index.fromOneBased(1)) which:
NoteEditView OR Calls noteEditView.setPerson(person) to load existing note contentisNoteEditMode = true and updates header to "Notes"
MainWindow.handleEscapeKeyPress() is triggered by the keyboard event filterisNoteEditMode=true and consumes the eventhandleEscapeFromTextArea() which:
saveCurrentNote() to retrieve note content via noteEditView.getNoteContent()Note objectlogic.setPersonNote(person, note) which updates model and saves to storagefocusCommandTextField()
Design Considerations:
Esc Key Save Mechanism: The implementation uses the Esc key to trigger saving, which provides a quick keyboard-based workflow for CLI-focused users. The two-state behavior (save and shift focus on first press, return focus on second press) allows users to quickly switch between editing notes and entering commands without leaving note edit mode. This is more efficient than requiring users to execute another command to save and exit.
Auto-Save vs Manual Save: Notes are only saved when the user explicitly presses Esc, giving users control over when their edits are persisted. This prevents unnecessary disk writes on every keystroke while still providing a quick save mechanism. However, this means users must remember to press Esc before closing the application, as unsaved notes will be lost.
Character Limit Enforcement: The 5000 character limit is enforced in real-time by a JavaFX listener on the TextArea's text property. When new text would exceed the limit, the listener reverts to the old value, providing immediate feedback. This approach prevents users from typing beyond the limit rather than showing an error after the fact.
Caret Positioning: When opening an existing note, the caret is positioned at the end of the text rather than the beginning. This allows users to quickly append to existing notes, which is the most common use case.
The reminder feature allows users to set, view, and manage time-sensitive follow-ups associated with their contacts. The core functionality revolves around filtering reminders to ensure only relevant, upcoming tasks are displayed to the user.
Key Components:
Reminder - The data class for a reminder, containing a Person, Date, Message, and a completion status.UniqueReminderList - Manages the list of all reminders, ensuring no duplicates.ReminderAddCommand, ReminderListCommand, ReminderMarkCommand - Command classes that handle the logic for adding, listing, and marking reminders.ReminderPanel - The UI component in the MainWindow that displays the list of upcoming reminders.How it works:
The reminder list command is the central part of this feature's user experience. When executed, it applies a predicate to the Model's master reminder list to filter for reminders that meet two conditions:
This filtered list is then displayed in the ReminderPanel. This design ensures the user is only presented with actionable, relevant information.
Code Flow for reminder list:
LogicManager executes the ReminderListCommand.model.updateFilteredReminderList() with a predicate that checks !reminder.isCompleted() && reminder.isUpcoming().Model updates its internal filteredReminderList.Design Considerations:
Person is deleted, a cascading delete is performed on the UniqueReminderList to remove all reminders associated with that person, preventing orphaned data.Target user profile:
Value proposition: AcademeConnect solves the problem of managing a fragmented research network by providing a centralized hub to organize contacts, track professional relationships, and find collaborators faster than a typical mouse/GUI driven app. It helps researchers effortlessly manage their academic workflow by maintaining key details about each contact including research specialties, conference interactions, and collaboration history.
Priorities: High (must have) - * * *, Medium (nice to have) - * *, Low (unlikely to have) - *
| Priority | As a … | I want to … | So that I can… |
|---|---|---|---|
* * * | user | use the CLI to add a contact | keep track of contacts in the list and their associated details |
* * * | user | delete a contact | keep the contacts list updated and clutter-free |
* * * | user | view a list of contacts | quickly see the most important information about each contact at a glance |
* * * | user | edit a contact in place | update information about my network efficiently |
* * * | user with a large list of contacts | quickly search for a specific person by name | access their information without scrolling through my entire list |
* * | user | add custom tags to a contact's profile | categorize them by their specific research interests or specialties |
* * | user | add detailed notes about my interactions with a contact | remember the context of our conversations and refer to them later |
* * | user looking for a collaborator | search for contacts based on their research interest tags | easily find people with relevant expertise |
* * | new user | follow a guided tour of the basic features | quickly learn how to use the app without having to read a manual |
* * | experienced user | use shortcut commands | perform common tasks like adding a contact or searching more efficiently |
* * | researcher | link contacts to specific publications | track who collaborated on which research |
* | user with a strong network | visualize the connections between my contacts | see who knows whom |
* | long-term user | archive contacts that are no longer active | keep my primary contact list clutter-free and relevant |
* | user with a large list of contacts | set reminders for conversational follow-ups | not lose touch with important contacts |
* | user | get notified about any contact's recent activity | stay up to date with my network's contributions |
* | user looking for collaborators | receive suggestions to collaborate with new researchers | make it easier to network with unknown researchers |
* | researcher | connect contacts to grant applications | see their roles in funding projects |
* | researcher | log which conferences I attended with a contact | remember where we met |
* | researcher | view a timeline of interactions with a contact | recall the history of our collaboration |
(For all use cases below, the System is the AcademeConnect and the Actor is the user, unless specified otherwise)
Use case: Add a contact with research interest tags
MSS
User requests to add a new contact with basic details.
AcademeConnect prompts for research interest tags.
User enters one or more research interest tags.
AcademeConnect adds the contact with the specified tags and displays a success message.
Use case ends.
Extensions
1a. User enters invalid or incomplete contact details
1a1. AcademeConnect shows an error message indicating which field is invalid.
1a2. User enters corrected details. Steps 1a1-1a2 are repeated until the data entered is correct.
Use case resumes from step 2.
3a. User enters no tags
3a1. AcademeConnect adds the contact without tags.
Use case ends.
*a. At any time, User chooses to cancel adding the contact
*a1. AcademeConnect discards the input and returns to the main screen.
Use case ends.
Use case: UC02 - Search for potential collaborators by research interest
MSS
User requests to search for contacts by research interest tag.
AcademeConnect requests for the specific research interest tag.
User enters the research interest tag.
AcademeConnect displays a list of contacts with matching research interest tags.
Use case ends.
Extensions
3a. The entered tag does not match any existing contacts
3a1. AcademeConnect displays a message indicating no matches found.
Use case ends.
3b. User enters multiple tags.
3b1. AcademeConnect displays contacts matching any of the entered tags.
Use case resumes from step 4.
4a. User requests to view detailed information about a specific contact from the results.
4a1. AcademeConnect displays the full contact details including all tags and notes.
Use case ends.
Use case: UC03 - Delete a contact
MSS
User requests to list contacts.
AcademeConnect shows a list of contacts.
User requests to delete a specific contact in the list.
AcademeConnect deletes the contact.
Use case ends.
Extensions
2a. The list is empty.
Use case ends.
3a. The given index is invalid.
3a1. AcademeConnect shows an error message.
Use case resumes at step 2.
Use case: UC04 - Add or edit notes for a contact
MSS
User requests to list contacts.
AcademeConnect shows a list of contacts.
User requests to open the note editor for a specific contact.
AcademeConnect displays the note editor with any existing note content.
User types or edits the note content in the text area.
User presses Esc key to save the note.
AcademeConnect saves the note and shifts focus to the command box.
Use case ends.
Extensions
2a. The list is empty.
Use case ends.
3a. The given index is invalid.
3a1. AcademeConnect shows an error message.
Use case resumes at step 2.
5a. User types more than 5000 characters.
5a1. AcademeConnect prevents additional characters from being entered.
5a2. User edits the content to stay within the limit.
Use case resumes at step 6.
6a. User presses Esc key again while command box is focused.
6a1. AcademeConnect returns focus to the note text area.
6a2. User continues editing the note.
Use case resumes at step 5.
Use case: UC05 - View notes for a contact
MSS
User requests to list contacts.
AcademeConnect shows a list of contacts.
User requests to open the note editor for a specific contact.
AcademeConnect displays the note editor with the existing note content for that contact.
User reads the note content.
User presses Esc key to return focus to command box.
User executes a command to exit note edit mode.
Use case ends.
Extensions
2a. The list is empty.
Use case ends.
3a. The given index is invalid.
3a1. AcademeConnect shows an error message.
Use case resumes at step 2.
4a. The contact has no existing note.
4a1. AcademeConnect displays an empty note editor.
Use case ends.
Use case: UC06 - Add a reminder for a contact
MSS
User requests to add a reminder for a specific contact with a date and message.
AcademeConnect validates the contact, date, and message.
AcademeConnect saves the new reminder.
AcademeConnect displays a success message and shows the new reminder in the "Upcoming Reminders" panel.
Use case ends.
Extensions
{More to be added}
Given below are instructions to test the app manually.
Note: These instructions only provide a starting point for testers to work on; testers are expected to do more exploratory testing.
Initial launch
Download the jar file and copy into an empty folder
Double-click the jar file Expected: Shows the GUI with a set of sample contacts. The window size may not be optimum.
Saving window preferences
Resize the window to an optimum size. Move the window to a different location. Close the window.
Re-launch the app by double-clicking the jar file.
Expected: The most recent window size and location is retained.
Deleting a person while all persons are being shown
Prerequisites: List all persons using the list command. Multiple persons in the list.
Test case: delete 1
Expected: First contact is deleted from the list. Details of the deleted contact shown in the status message.
Timestamp in the status bar is updated.
Test case: delete 0
Expected: No person is deleted. Error details shown in the status message. Status bar remains the same.
Other incorrect delete commands to try: delete, delete x, ... (where x is larger than the list size)
Expected: Similar to previous.
Adding a person with only required fields
Test case: add n/John Doe
Expected: Person added with name only. Optional fields (phone, email, address) show as empty in the contact card.
Test case: add n/Dr. Jane Smith-O'Connor p/+6591234567 e/jane@example.com a/NUS, Computing Drive
Expected: Person added with all fields populated. International phone number and special characters in name are handled correctly.
Test case: add n/李明 p/+8613812345678
Expected: Person with non-English name is added successfully.
Test case: add p/12345678
Expected: Error message indicating name is required. No person added.
Prerequisite: Have multiple persons in the address book (including some filtered by a previous find command).
Test case: list
Expected: All persons in the address book are displayed. Status message shows "Listed all persons".
Prerequisites: List all persons using list. Multiple persons in the list.
Test case: edit 1 p/91234567 e/newemail@example.com
Expected: First contact's phone and email are updated. Details shown in status message.
Test case: edit 2 t/
Expected: All tags removed from second contact.
Test case: edit 0 n/New Name
Expected: Error message indicating invalid index. No person edited.
Test case: edit 1
Expected: Error message indicating at least one field must be provided. No person edited.
Prerequisites: List all persons. At least one person in the list.
Test case: tag 1 t/friend t/colleague
Expected: Tags "friend" and "colleague" added to first person. Existing tags are preserved.
Test case: tag 1 rtt/Machine Learning
Expected: Research tag "Machine Learning" added with distinct color.
Test case: tag 1 jtt/Professor
Expected: Job title tag "Professor" added with distinct color.
Testing tag autocomplete: Type tag 1 t/fri and press Tab. If "friend" tag exists, it should autocomplete.
Prerequisites: Person at index 1 has tags "friend", "colleague", and research tag "AI".
Test case: tagdel 1 t/friend
Expected: "friend" tag removed from first person. Other tags remain.
Test case: tagdel 1 t/friend t/colleague
Expected: Both "friend" and "colleague" tags removed.
Test case: tagdel 1 rtt/AI
Expected: Research tag "AI" removed.
Test case: tagdel 1 t/nonexistent
Expected: Error message indicating tag does not exist.
Finding by name
Prerequisites: Have persons with names like "John Doe", "Jane Smith", "Alex Yeoh".
Test case: find John
Expected: Persons with "John" in their name are listed. Status shows number of persons found.
Test case: find john alex
Expected: Persons matching either "john" OR "alex" are listed (case-insensitive).
Finding by tag
Prerequisites: Multiple persons with various tags like "friends", "colleagues".
Test case: find t/friend
Expected: All persons tagged with "friends" are listed.
Test case: find t/friend t/colleague
Expected: Persons with either tag are listed (OR search).
Finding by note content
Prerequisites: Some persons have notes containing phrases like "Met at conference".
Test case: find note/Met at conference
Expected: Persons whose notes contain the phrase "Met at conference" are listed.
Test case: find note/xyz123
Expected: No persons found if phrase doesn't exist. Status shows "0 persons listed!".
Invalid find commands
Test case: find
Expected: Error message indicating invalid format.
Test case: find t/friends note/meeting
Expected: Error message (cannot combine search methods).
Opening note editor and saving
Prerequisites: List all persons. At least one person in the list.
Test case: note 1
Expected: Note editor opens, replacing person list. Command box shows success message. If person already has a note,
it is pre-loaded in editor.
Type some text in the editor (e.g., "Met at AI conference 2025"). Press Esc.
Expected: Focus moves to command box. Note is automatically saved.
Press Esc again while in command box.
Expected: Focus returns to note editor.
While in command box, execute list.
Expected: Person list view restored. Note is saved with most recent changes.
Testing character limit
Prerequisite: Note editor is open for a person.
Attempt to type more than 5000 characters.
Expected: Editor rejects input beyond 5000 characters.
Invalid index
note 0Viewing an existing note Prerequisites: Person at index 1 has a note with content.
Test case: viewNote 1
Expected: Note content displayed in result area (read-only).
Test case: viewNote 2 (person with no note)
Expected: Message indicating person has no note.
Test case: viewNote 0
Expected: Error indicating invalid index.
Prerequisites: Person at index 1 has a note.
Test case: deleteNote 1
Expected: Note deleted. Success message with person details shown.
Test case: deleteNote 1 (person with no note)
Expected: Error message indicating no note to delete.
Test case: deleteNote 999
Expected: Error indicating invalid index.
Adding reminder by index
Prerequisites: List all persons. Multiple persons in the list.
Test case: reminder add 1 d/2025-12-31 23:59 m/Submit final report
Expected: Reminder added for first person. Success message shows person name, date, and message.
Reminder appears in Upcoming Reminders panel.
Test case: reminder add 2 d/15/12/2025 m/Conference deadline
Expected: Reminder added with date in dd/MM/yyyy format, defaulting to end of day (23:59).
Adding reminder by name
Prerequisites: Person named "John Doe" exists in address book.
Test case: reminder add n/John Doe d/2025-11-20 10:30 m/Coffee meeting
Expected: Reminder added for "John Doe" (searches entire address book, not just filtered list).
Test case: reminder add n/Nonexistent Person d/2025-12-01 m/Test
Expected: Error message indicating person not found.
Testing past date reminder
reminder add 1 d/2020-01-01 m/Old reminderDuplicate reminder
Prerequisites: Reminder already exists for person at index 1 with date "2025-12-25" and message "Test".
Test case: reminder add 1 d/2025-12-25 m/Test
Expected: Error message indicating duplicate reminder.
Invalid formats
Test case: reminder add 1 d/invalid m/Test
Expected: Error indicating invalid date format.
Test case: reminder add 999 d/2025-12-31 m/Test
Expected: Error indicating invalid person index.
Prerequisites: Have reminders with future dates and some marked as complete or with past dates.
Test case: reminder list
Expected: All incomplete reminders with future/today dates displayed in Upcoming Reminders panel.
Status shows "Listed all reminders". Completed and past reminders are hidden.
Prerequisites: Upcoming Reminders panel shows at least one reminder.
Test case: reminder mark 1
Expected: First reminder marked complete and removed from Upcoming Reminders panel. Success message shows reminder
details.
Test case: reminder mark 0
Expected: Error indicating invalid index.
Test case: reminder mark 999
Expected: Error indicating invalid index (larger than list size).
Deleting person with associated reminders
Prerequisites: Person at index 1 has multiple reminders (both upcoming and completed).
Test case: delete 1
Expected: Person and ALL associated reminders deleted (including completed ones).
Success message shows person details and number of reminders deleted.
Deleting multiple persons
Prerequisites: Multiple persons in list.
Test case: delete 1 3 5
Expected: Persons at indices 1, 3, and 5 deleted along with their reminders. Success message shows all deleted persons.
Test case: delete 2 2 2
Expected: Duplicate indices handled gracefully. Person at index 2 deleted once.
Clearing the address book
Prerequisites: Have persons and reminders in the address book.
Test case: clear
Expected: All persons and reminders removed. Success message "Address book has been cleared!" displayed.
Team size: 5
Allow note feature to save when navigating away from the note edit view:
exit or list which effectively bypasses the saving mechanism in place. This results in potential data loss.Provide a way to view all reminders:
reminder list command only shows upcoming, incomplete reminders. There is no way for a user to view past or completed reminders to review their history.reminder list command. For example: reminder list --all would display every reminder, reminder list --completed would show only completed reminders, and reminder list --past would show past, incomplete reminders. This provides a more complete and flexible overview of all tasks.Implement a reminder edit command:
reminder edit command. It will allow users to modify the date and/or message of an existing reminder using its index from the reminder list. For example: reminder edit 1 d/2026-11-20 would update the date of the first reminder in the list.Automatically refresh the Upcoming Reminders list:
reminder list to refresh the view.Allow removal of optional fields via the edit:
edit command does not allow users to remove an optional field (like phone, email, or address) from a contact once it has been set.edit command to recognize an empty prefix as a request to clear that field's value. For example, executing edit 1 p/ will be interpreted as "remove the phone number from the contact at index 1", making the command more consistent.Duplicate Detection for certain fields:
Allow tag autocompletion with multiple word tags: